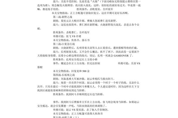
gba三国志孔明传攻略大全(老司机详细步骤分享)
今天一早起来,我就琢磨着玩个啥老游戏换换心情,翻箱倒柜地找出来那个落满灰的gba模拟器,把它给装好了。这玩意儿得搭配游戏rom才能用,我就上网随便搜了个孔明传的gba版下载下来,存到电脑本地,省得联网麻烦。
启动游戏的基本准备
双击模拟器的exe文件,界面一出来我就点加载按钮,选中刚刚下的rom文件。加载挺快,屏幕一亮就开始播放开场景动画,三国那熟悉的音乐叮叮咚咚响起来,还挺带感。我得先设置手柄按键,折腾了半天才把方向键和确定按钮绑不然操作起来就跟盲人摸象似的,手感怪别扭的。

开始进入游戏过程
游戏一启动,它直接弹出一个选项菜单让我选角色和难度。我顺手就点了诸葛亮,毕竟名字都叫孔明传嘛玩其他角色就没那味儿。难度我挑了普通级,新手太容易老手太累,普通正好练练手。选完就进入主地图界面了,一片小格子组成的中国地图,上面标记着各种城池,我一瞅就找着了蜀国的起始点。
- 第一步是领兵打仗:我点诸葛亮的头像,再选了个什么伐魏的任务,系统自动分配了一群小兵。打仗界面就切换到横版战场,敌我双方排成两排对打,我得手动指挥每个士兵的行动方向。
- 第二步用策略技能:诸葛亮有特殊能力,比如什么火攻啥的。我点技能按钮选了个火计,瞄准敌方一堆弓箭手甩出去,轰的一声屏幕闪火花,敌人掉了一大截血,这感觉超爽快。
- 第三步是资源管理:打完仗回到城里,系统弹消息说粮草不够了。我得点后勤按钮调整资源,把部分兵力撤下来种地,不然下一场仗准输得裤衩都掉。

遇到的各种挑战
玩到一半,游戏突然卡死闪退了,我骂了句娘生重启模拟器重进。进度丢了得重新打那场攻城战,敌人AI变狡猾,躲墙角放冷箭搞得我兵挂了一堆。资源系统也坑爹,粮草耗尽太快,我死记硬背地算数值还是被坑。更烦的是按键灵敏度差,按太快了技能没使出来,反被敌人围攻打得满地找牙。
折腾到下午,总算打通魏国一关,诸葛亮带队冲进敌营一刀砍翻BOSS。结局动画跳出来,显示个蜀国统一的画面,我看完直接合上电脑喘口气。整个实践过程跟过山车似的,画面糙操作笨但情怀满分。玩老游戏嘛就图个怀旧解压,别指望完美体验,关键是动手折腾的那股劲,累归累但比刷手机浪费时间强,以后有空我再试试其他版本。
相关文章
-
特斯拉的电喷雾攻略详细步骤!自己动手省下几千块
琢磨特斯拉电喷雾,自己动手丰衣足食 我这台Model 3开了三年多,跑了快六万公里,前阵子天气一热,发现空调效果不如以前给力了。去店里问,说是要做个深...
2026-02-05 1078
-
疯狂猜歌第12关所有歌曲名称!一次性告诉你
这个猜歌游戏真把我折腾惨了 记得是前几年,大家都在玩那个“疯狂猜歌”对?我当时也跟着凑热闹,想着自己平时听歌还挺杂的,应该能轻松搞定。结果发现,真不是...
2026-02-05 1079
-
神兽萌萌在哪里可以找到?分享给你最新的捕捉地点!
大家我是老王,今天不聊代码,咱们聊点轻松的,最近不是那个叫“神兽萌萌”的小玩意儿特别火嘛好多朋友问我怎么才能抓到它,找这东西可费了我不少劲,从最开始的...
2026-02-05 1082
-
狂野飙车7数据包多大内存?安装前需要清理多少空间?
狂野飙车7数据包多大内存?安装前需要清理多少空间? 话说回来,我之前一直有个疑问,就是狂野飙车7这个老游戏,数据包到底能有多大?那时候手机内存都不富裕...
2026-02-04 40
-
诛仙临江仙技能怎么加点最好?新手玩家必看!
我最近玩《诛仙》这个游戏,选了临江仙这个职业,刚开始也是一脸懵逼,不知道技能点该怎么加才就到处找攻略,问老玩家,自己也摸索了好久,总算是整理出了一套比...
2026-02-04 42
-
疯狂猜图飞机图标怎么猜?一个秘诀让你秒懂图标背后的含义!
说起这个“疯狂猜图”的小游戏,那可真是当年火得一塌糊涂,我那时候也沉迷了好一阵子。不过里面有些图标真是挺费劲的,尤其是那些跟公司、品牌有关的,比如那个...
2026-02-04 45
-
疯狂彩图电影电视完整版去哪里找?高清资源分享!
话说回来,大伙儿是不是经常想看点那种比较老,或者说比较有意思的“疯狂彩图”电影或者电视剧?就是那种画质特别颜色特别鲜艳,而且还是完整版的。我这段时间也...
2026-02-04 41
-
希洛克征战模式怎么进?详细流程带你快速上手
咱们今天聊聊希洛克征战模式这个事儿,好多朋友问我,这个模式到底怎么进去,是不是很麻烦?我跟你们说,一点不麻烦,跟着我的流程走,保证你快速上手,轻松搞定...
2026-02-04 43
